甘肃陇神戎发药业股份有限公司的网站标识

网站内页装饰
News Focus
新闻动态
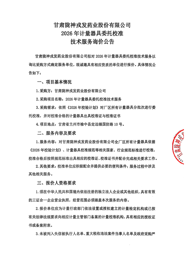
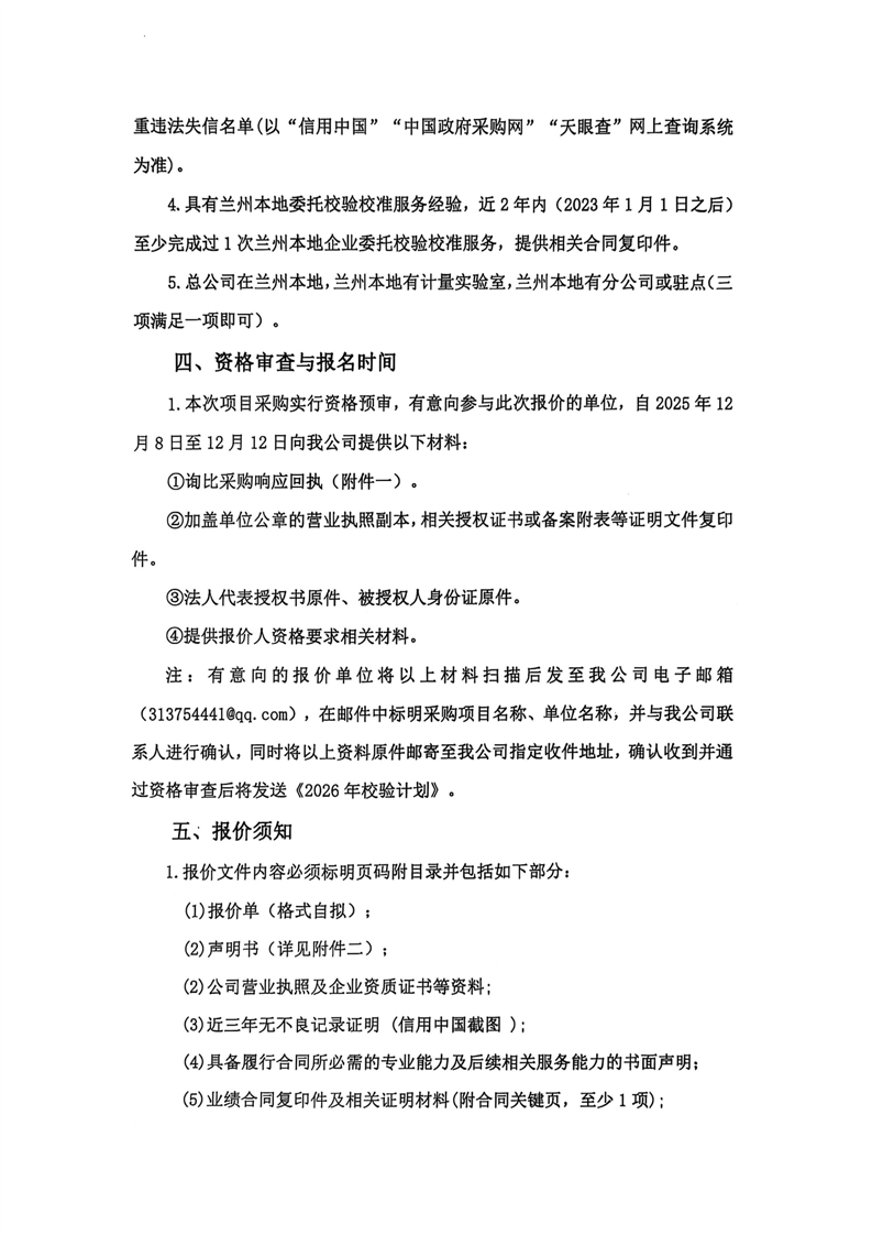
甘肃陇神戎发药业股份有限公司2026年计量器具委托校准技术服务询价公告
日期:2025-12-08
来源:
浏览次数:
分享:

在线商城

陇神京东元胡止痛滴丸

陇神京东元胡止痛滴丸

百利青禾店

百利青禾店

普安康宣肺止嗽合剂

普安康宣肺止嗽合剂

抖音商城

抖音

抖音